排序
简洁清爽情侣恋爱博客主题 Like_Girl V5.1.1
源码介绍 本项目完全免费,有能力的朋友可以进行二次开发,但禁止以任何方式出售,初衷就是学习交流,如果可以哄你对象开心,那也是一个不错的选择 前端页面版权信息可以进行删除(前端底部)…...
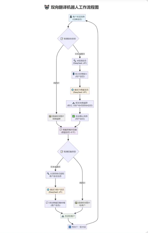
tgAI全自动翻译智能人工客服 客服机器人源码 带视频搭建教程
互联网转载 具体未测试 功能说明: 1.双向功能,这个不用说 2.将客户消息翻译为客服配置的指定语言,不管客户消息是哪个国家的语言,只要是deepseek能识别的语言都可以。 3.将客户发送的消息翻译...
跳一跳逃亡微信小程序游戏源码
源码介绍 《跳一跳逃亡》是一款基于微信小程序平台的跳跃类益智游戏源码,灵感源自经典跳跃游戏玩法,并融入“逃亡”主题,为玩家带来紧张刺激的闯关体验。该源码采用 JavaScript 语言开发,结...
PHP高清影视盒子系统源码(含前后端)
源码介绍 PHP高清影视盒子系统源码(含前后端)是一款专业的、基于PHP语言开发的影视管理系统。该源码包含了前端和后端两部分,后端基于PHP+MYSQL开发,并提供安全可靠的API接口,可直接对接E4A或...
彩虹易支付主题包2.0
源码介绍 本主题基于oneui 下载地址:https://wwt.lanzn.com/iS0FK204opfg 'user'目录用户中心文件。 'includes'目录适配本主题的错误提示文件,可不替换不影响使用。 'template'目录文件为首页...
最新知识付费系统3.0整站+自动采集同步插件
源码介绍最新更新: 1.修复更新到最新版本 2.自动采集插件重写 3.关闭采集授权域名直接对接 4.更新插件主动请求同步资源 原始功能 支持分类替换 将主站同步过来的文章分类进行替换 支持自定义文...
Telegram统计机器人源码/TG记账群发机器源码人/TG自动记账全开源版本
源码介绍 telegram统计机器人源码/TG记账群发机器源码人/TG自动记账全开源版本 能群发,能统计账单,能记账,telegram机器人,使用方便。全网都是这套源码 源码下载地址:https://xiaok.lanzouv...
Mangoa-Auth/芒果自助多应用企业级授权系统拥有盗版入库、远程更新等功能
源码介绍程序介绍 Mangoa_Auth多应用授权系统是专门为个人或企业开发者打造的一款自助多应用授权程序,后端基于PHP原生,前端基于EasyWeb框架,拥有域名授权、秘钥授权、IP授权,您可以根据您喜...
音乐发行平台无加密开源源码
源码介绍 适用于唱片公司,用于接收物料,下载物料功能:个人或机构认证,上传专辑和歌曲,版税结算环境要求php7.4Nginx 1、导入数据库 2、/inc/conn.php里填写数据库密码等后台路径/admin(可...











